Установка БДУ-2ЕД входящая в состав МиниНПЗ предназначена для разделения нефти или газового конденсата на ректификационных колоннах насадочного типа с предварительным нагревом в трубчатой печи АНУ-1.0 с целью получения бензиновой фракции, керосиновой фракции, дизельной фракции и мазута. Дальнейшее доведение получаемых продуктов до ГОСТовских параметров осуществляется на блоке компаундирования входящего в инфраструктуру МиниНПЗ.
Установка состоит из 2-х ректификационной колонн насадочного В колоннах применяется орошение с помощью дефлегматоров.
Нагрев сырья осуществляется рекуперативным теплообменном в теплообменниках и автоматизированным нагревателем углеводородов АНУ-1.0 .
Нагреватель, представляет собой горизонтальную трубчатую печь, работающую на жидком или газообразном топливе.
Установка состоит из 2-х основных блоков: блок рекуперации- ректификации и блок нагрева сырья и промежуточных фракций. Разделение блоков обуславливается противопожарными требованиями. Расстояние между блоками должно быть не менее 10м.
Блок рекуперации и ректификации, представляющий собой технологическую этажерку, ректификационные колонны, а также технологическая насосная, занимает площадку с габаритными размерами:
Блок нагрева сырья и промежуточных фракций состоит печи АНУ-1.0. Габаритные размеры площадки под печами:
Технические характеристики представлены непосредственно для установки. В процессе могут задействоваться дополнительные мощности по электроэнергии, паропотреблению, например для перекачки углеводородов, отопления зданий, обеспечению пароспутников, которые определяются при проектировании и согласовываются в техническом задании.
В таблице 1 представлены необходимое энергопотребление для работы самой установки и краткие технические характеристики установки. Энергопотребление всего Мини НПЗ рассчитывается при проработке проектных решений.
| Наименование | Значение |
|---|---|
| средняя производительность по сырью | 2.2 — 3 м3/час |
| потребление пара всего НПЗ на базе БДУ-2ЕД | 400-700 кг/час |
| общая установленная мощность эл/дв | 60-70 кВт* |
| расход мазута на огневой нагрев | 40-70 кг/час |
| количество оборотной охлаждающей воды | 20 — 30 м3/час |
| Расход на переработку 1 тн сырья | |
| — электроэнергии | 7,8 кВт/ч |
| — насыщенный пар | 50-60 кг |
| — мазут | 10-20 кг |
| давление в аппаратах | не более 0,07 мПа |
| время выхода установки на режим | 4-12 часов |
*Уточняется при разработке проекта и уточнении тепломеханических расчетов.
Материальный баланс рассчитан для «среднетрубной нефти» с содержанием светлых фракций до 50 % и газового конденсата с содержанием светлых фракций до 80 % . По необходимости технический керосин может выделяться, как отдельная фракция, так и быть включён в состав или бензиновой или дизельной фракции для получения различных марок топлив.
Выход каждой фракции зависит от перерабатываемого сырья и может быть определён по паспорту на сырьё.
| Взято | % | м3/ч | м3/сутки | м3/год |
|---|---|---|---|---|
| Сырьё (нефть) | 100 | 3 | 72 | 23000 |
| Получено | ||||
| Бензин | 20 | 0.6 | 14.4 | 4600 |
| Технический керосин | 10 | 0.3 | 7.2 | 2300 |
| Дизельное топливо | 20 | 0.6 | 14.4 | 4600 |
| Мазут | 49 | 1.5 | 36 | 11300 |
| Потери | 1 | 0.03 | 0.72 | 200 |
Технический керосин как фракция может быть выделен отдельно или входить в состав как бензиновой, так и дизельной фракций, в зависимости от марки целевых продуктов
| Взято | % | м3/ч | м3/сутки | м3/год |
|---|---|---|---|---|
| Сырьё (газовый конденсат) | 100 | 2,2 | 53 | 18000 |
| Получено | ||||
| Бензин | 35 | 0.77 | 18.5 | 6300 |
| Технический керосин | 15 | 0.33 | 7.9 | 2700 |
| Дизельное топливо | 40 | 0.88 | 21.1 | 7100 |
| Мазут | 9 | 0.2 | 4.8 | 1500 |
| Потери | 1 | 0.022 | 0.5 | 180 |

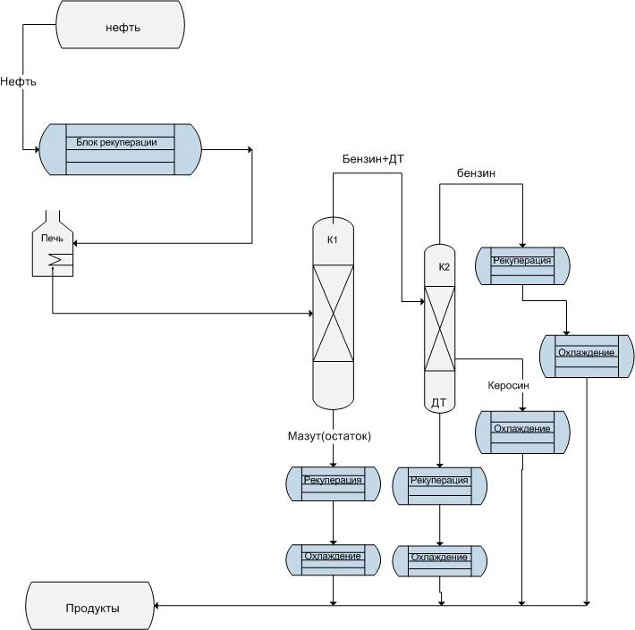
Сырьё (нефть, газовый конденсат) подаётся насосом в блок рекуперации где нагревается в теплообменных аппаратах за счёт тепла выходящей с установки продукции (бензина, дизельного топлива, мазута). Далее сырьё проходя печь трубчатую АНУ-1.0- и нагреваясь в ней, попадает в колонну К1 , где с верха колонны выходит бензино-дизельная смесь, которая попадает через теплообменный аппарат в колонну К2, в которой происходит отделение тяжелого бензина от дизельной фракции. Боковым погоном из К2 при необходимости отбирается керосиновая фракция. С Низа колонны К1 выходит мазут, а из колонны К2 дизельная фракция. Все продукты поступают в блок рекуперации тепла, в котором охлаждаются, передавая своё тепло сырью, проходят блок охлаждения и затем направляются в продуктовые ёмкости.
Данная схема отображает автономную работу блока. При необходимости данный блок может быть увязан с блоками получения битума МБУ-1 и МБУ-3, а также с блоками вакуумирования мазута. В таком случае часть мазута направляется горячим потоком на дальнейшую переработку, а сырьевая линия проходит через блок вторичной переработки собирая рекуперативное тепло. Между собой блоки могут быть спроектированы как единое целое, так и как автономные установки