Установка БДУ-2КН входящая в состав МиниНПЗ предназначена для разделения нефти или газового конденсата на бензиновую фракцию, керосиновую фракцию, дизельную фракцию и мазут на ректификационных колоннах насадочного типа с предварительным нагревом в трубчатой печи АНУ-0.8. . Дальнейшее доведение получаемых продуктов до ГОСТовских параметров осуществляется на блоке компаундирования входящего в инфраструктуру МиниНПЗ.
| Наименование показателя | Значение |
|---|---|
| Средняя производительность по сырью | 2.5 — 3 м3/час |
| Потребление пара всего НПЗ на базе БДУ-2КН | 400-700 кг/час |
| Общая установленная мощность эл/дв | 60-70 кВт* |
| Расход мазута на огневой нагрев | 30-60 кг/час |
| Количество оборотной охлаждающей воды | 20 — 30 м3/час |
| Расход на переработку 1 тн сырья | |
| — электроэнергии | 7,8 кВт/ч |
| — насыщенный пар | 50-60 кг |
| — мазут | 10-20 кг |
| Давление в аппаратах | не более 0,07 мПа |
| Время выхода установки на режим | 4-12 часов |
Материальный баланс рассчитан для среднетрубной нефти с содержанием светлых фракций до 50 % и газового конденсата с содержанием светлых фракций до 90 %. По необходимости технический керосин может выделяться, как отдельная фракция, так и быть включён в состав или бензиновой или дизельной фракции для получения различных марок топлив.
Выход каждой фракции зависит от перерабатываемого сырья и может быть определён по паспорту на сырьё.
| Взято | % | м3/ч | м3/сутки | м3/год |
|---|---|---|---|---|
| Сырьё (нефть) | 100 | 3 | 72 | 23000 |
| Получено | ||||
| Бензин | 20 | 0.6 | 14.4 | 4600 |
| Технический керосин | 10 | 0.3 | 7.2 | 2300 |
| Дизельное топливо | 20 | 0.6 | 14.4 | 4600 |
| Мазут | 49 | 1.5 | 36 | 11300 |
| Потери | 1 | 0.03 | 0.72 | 200 |
| Взято | % | м3/ч | м3/сутки | м3/год |
|---|---|---|---|---|
| Сырьё (газовый конденсат) | 100 | 2,2 | 53 | 18000 |
| Получено | ||||
| Бензин | 35 | 0.77 | 18.5 | 6300 |
| Технический керосин | 15 | 0.33 | 7.9 | 2700 |
| Дизельное топливо | 40 | 0.88 | 21.1 | 7100 |
| Мазут | 9 | 0.2 | 4.8 | 1500 |
| Потери | 1 | 0.022 | 0.5 | 180 |

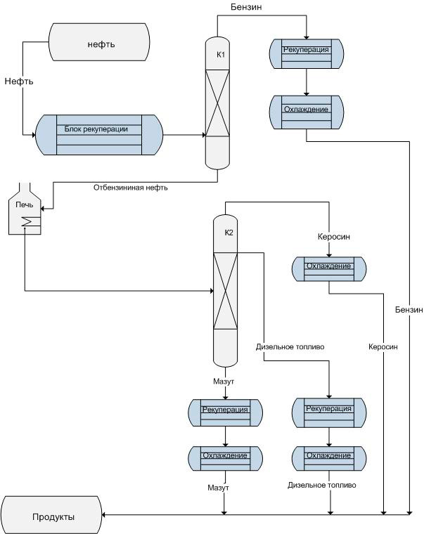
Сырьё (нефть, газовый конденсат) подаётся насосом в блок рекуперации где нагревается в теплообменных аппаратах за счёт тепла выходящей с установки продукции (бензина, дизельного топлива, мазута). Далее сырьё попадает в бензиновый блок ББ-1, где из него в ректификационной колонне извлекаются бензиновая фракция. Затем сырьё проходя печь трубчатую Ану-1.25 и нагреваясь в ней, попадает в дизельный блок БД-1, где разделяется в ректификационной колонне на керосин, дизельную фракцию и мазут. Все продукты с блоков ББ-1 и БД-1 поступают в блок рекуперации тепла, в котором охлаждаются, передавая своё тепло сырью, проходят блок охлаждения и затем направляются в продуктовые ёмкости.
Сама установка БДУ-2КН занимает участок размером 10*9 м, однако необходимость сохранения противопожарных разрывов ставит определённые требования к площадке для Мини НПЗ при использовании полноценной инфраструктуры предприятия.
В СЗЗ не должны попадать предприятия здравохраненияя и пищевой промышленности.
Расстояние до соседнего предприятия технологически не связанного (от установки до забора) — 200 м
Расстояние до соседнего предприятия технологически связанного (от установки до забора) — 100 м
Расстояние до автомагистралей общего назначения 50 м
Расстояние до железнодорожных линий общего назначения 50 м